12月21日,财政部发布第一千四百六十八号至第一千四百七十二号5则政府采购信息公告。其中涉及的问题有:代理机构未依法作出质疑答复;代理机构未依法组织评标活动、未对评标现场全程录音录像以及未按要求封存保管样品;招标文件编制违法;录音录像不符合法定要求。
第一千四百六十八号公告中,投诉人诉称,评分指标“同类项目业绩”对其构成差别待遇或者歧视待遇。财政部调查认定投诉事项缺乏事实依据,驳回投诉。同时,责令代理机构就未依法作出质疑答复的问题限期改正。
质疑,是供应商维护自身合法权益的有效途径。《政府采购法》第六章、《政府采购法实施条例》第六章就质疑与投诉作出专门规定;2017年12月发布的《政府采购质疑和投诉办法》(财政部令第94号)从实践出发,进一步细化完善了质疑提出与答复等内容。
相关内容大致可概括为:供应商认为采购文件、采购过程和中标、成交结果使自己的权益受到损害的,可在知道或者应知其权益受到损害之日起七个工作日内,以书面形式向采购人提出质疑。其中,对可以质疑的采购文件提出质疑的,“供应商应知其权益受到损害之日”为收到采购文件之日或者采购文件公告期限届满之日;对采购过程提出质疑的,为各采购程序环节结束之日;对中标或者成交结果提出质疑的,为中标或者成交结果公告期限届满之日。采购人应在收到供应商的书面质疑后七个工作日内作出答复,并以书面形式通知质疑供应商和其他有关供应商,但答复内容不得涉及商业秘密;采购人委托代理机构采购的,供应商可向代理机构提出询问或者质疑,代理机构应就采购人委托授权范围内的事项作出答复。供应商质疑、投诉应有明确的请求和必要的证明材料。供应商提出的询问或者质疑超出采购人对代理机构委托授权范围的,代理机构应告知供应商向采购人提出。质疑答复的主要内容包括质疑供应商的姓名或者名称;收到质疑函的日期、质疑项目名称及编号;质疑事项、质疑答复的具体内容、事实依据和法律依据;告知质疑供应商依法投诉的权利;质疑答复人名称;答复质疑的日期。
第一千四百六十九号公告中,财政部在依法对“四川省消防救援总队成都天府新区消防车辆与灭火无人机采购项目(标包四)”(项目编号:11510000727471671L-2021061803)投诉处理过程中,发现代理机构存在未依法组织评标活动、未对评标现场全程录音录像以及未按要求封存保管样品的问题,违反了《政府采购货物和服务招标投标管理办法》(财政部令第87号)第二十二条第三款、第三十九条第二款和第六十六条第一款的规定,决定对其作出警告的行政处罚。
据了解,2021年10月28日,财政部发布第一千四百三十二号政府采购信息公告,公布了对该项目标包的投诉处理结果。该信息公告中,财政部调查认定,投诉事项1“本项目未按招标文件规定进行暗样评审”成立,投诉事项2、3不成立,投诉事项4、5为无效投诉事项,鉴于本项目出现了可能影响采购结果的情形,责令采购人重新开展采购活动。责令代理机构就未依法组织评标活动、未对评标现场全程录音录像以及未按要求封存保管样品的问题限期改正。
第一千四百七十一号信息公告中,投诉人诉称,招标文件的相关要求属于以不合理的条件对供应商实行差别待遇或者歧视待遇。财政部调查认定,投诉事项1、3缺乏事实依据,投诉事项2、4成立,责令重新开展采购活动。责令采购人就招标文件编制违法的问题限期改正,责令代理机构就招标文件编制违法、录音录像不符合法定要求的问题限期改正。
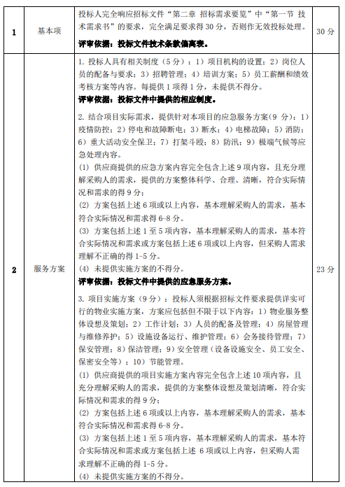
该项目系南昌海关物业服务招标项目,项目编号:BCG791210104C00。查询中国政府采购网可知,2021年7月19日,该项目发布公开招标公告,预算金额560万元,同时公布了项目采购需求。2021年8月18日,发布中标公告,并公布中标人中小企业声明函及招标文件。招标文件评标标准部分如下:
(责编:戎素梅)






















我要合作(留言后专人第一时间快速对接)
已有 1826 企业通过我们找到了合作项目