11月30日,财政部发布第一千四百五十一号至第一千四百五十九号9则政府采购信息公告。其中涉及的问题有:招标文件技术分中产品质量部分的要求排除其他合格供应商,与实际需要及合同履行无关;招标文件中设置的部分参数具有唯一性,且要求供应商提供相关产品的检测报告有失公平公正;供应商投标产品不满足相关技术指标,虚假应标;招标文件关于“小微企业价格扣除”的政策依据已废止;招标文件评审因素设置具有排他性;供应商提供虚假材料谋取中标。
第一千四百五十一号信息公告中,投诉人诉称,招标文件技术分中产品质量部分的要求排除其他合格供应商,与实际需要及合同履行无关。财政部调查认定投诉事项成立,责令采购人重新开展采购活动。责令采购人、代理机构就招标文件编制的问题限期改正。
第一千四百五十二号信息公告中,投诉人诉称,招标文件中设置的部分参数具有唯一性,且要求供应商提供相关产品的检测报告有失公平公正。财政部调查认定投诉事项部分成立,责令采购人重新开展采购活动。责令采购人、代理机构就未依法编制招标文件的问题限期改正。
据了解,该项目系四川省消防救援总队洪涝灾害后重建资金采购水域救援装备项目(标包13),项目编号11510000727471671L-2021061502。2021年6月23日,项目发布招标公告,预算金额21696万元,项目共分为22个包。其中,标包13的具体采购内容为58个电动U型救生圈,要求提供样品1套作为评标依据。6月23日,发布项目废止公告。同日,再次发布招标公告。6月30日发布更正公告,就第五包、第十九包招标文件部分参数要求作出更正。7月7日再次发布更正公告,更正了第五包招标文件的部分参数要求。7月8日再次发布更正公告,将7月7日更正公告中的标包号“第五包”更正为“第十三包”。7月30日发布中标公告,同时公布了招标文件。
根据招标文件第六章“招标项目技术、商务及其他要求”,标包13的技术参数及要求如图1所示:
图1
第一千四百五十四号信息公告中,投诉人诉称,中标供应商投标产品不满足相关技术指标,虚假应标。财政部调查认定投诉事项部分成立。
第一千四百五十五号信息公告中,投诉人诉称,招标文件关于“小微企业价格扣除”的政策依据已经废止;招标文件评审因素设置具有排他性。财政部调查认定投诉事项成立,责令采购人重新开展采购活动。责令采购人、代理机构就未依法编制招标文件的问题限期改正。
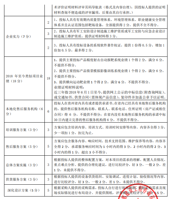
据了解,该项目系贵州特勤局训练基地靶场建设项目,项目编号DXZB2021-043。2021年8月30日,项目发布采购需求公示。9月2日,发布公开招标公告及招标文件,核心采购产品为精度射击自动报靶系统、情景模拟影像训练系统、横向运动靶。招标文件第二章“投标人须知”“投标人须知前附表”支持中小企业发展部分明确,该项目属于非专门面向中小企业采购项目,对小型和微型企业产品的价格给予6%-10%的扣除,用扣除后的价格参与评审。本项目的扣除比例为:小型企业扣除6%,微型企业扣除6%。同时明确,参加政府采购活动的中小企业应当提供《政府采购促进中小企业发展暂行办法》(财库〔2011〕181号)规定的《中小企业声明函》,并对声明的真实性负责。
评审因素设置如图2:
图2
9月17日,项目发布更正公告,将前述招标文件第二章“投标人须知”“投标人须知前附表”支持中小企业发展部分的相关内容修改为“参加政府采购活动的中小企业应当提供《政府采购促进中小企业发展管理办法》(财库﹝2020﹞46 号)规定的《中小企业声明函》,并对声明的真实性负责”。11月29日,项目发布终止公告,称因财政部投诉处理决定书要求,采购人重新开展采购活动。
第一千四百五十七号信息公告中,财政部在依法对“广州民航职业技术学院A320飞机维护虚拟仿真教室建设项目(重招)”(项目编号:CLF0119GZ05ZC58A)投诉处理过程中,发现相关供应商存在提供虚假材料谋取中标的情形,决定对其作出罚款12941元,列入不良行为记录名单,一年内禁止参加政府采购活动的行政处罚。
(责编:戎素梅)






















我要合作(留言后专人第一时间快速对接)
已有 1826 企业通过我们找到了合作项目